slider css
by WOWSlider.com v8.2
歡迎您來到
中華民國卡巴迪運動協會
網站,
回首頁
>
公告事項
公告事項
2026-03-10
第五屆理事長參選登記候選人
.....
Read more....
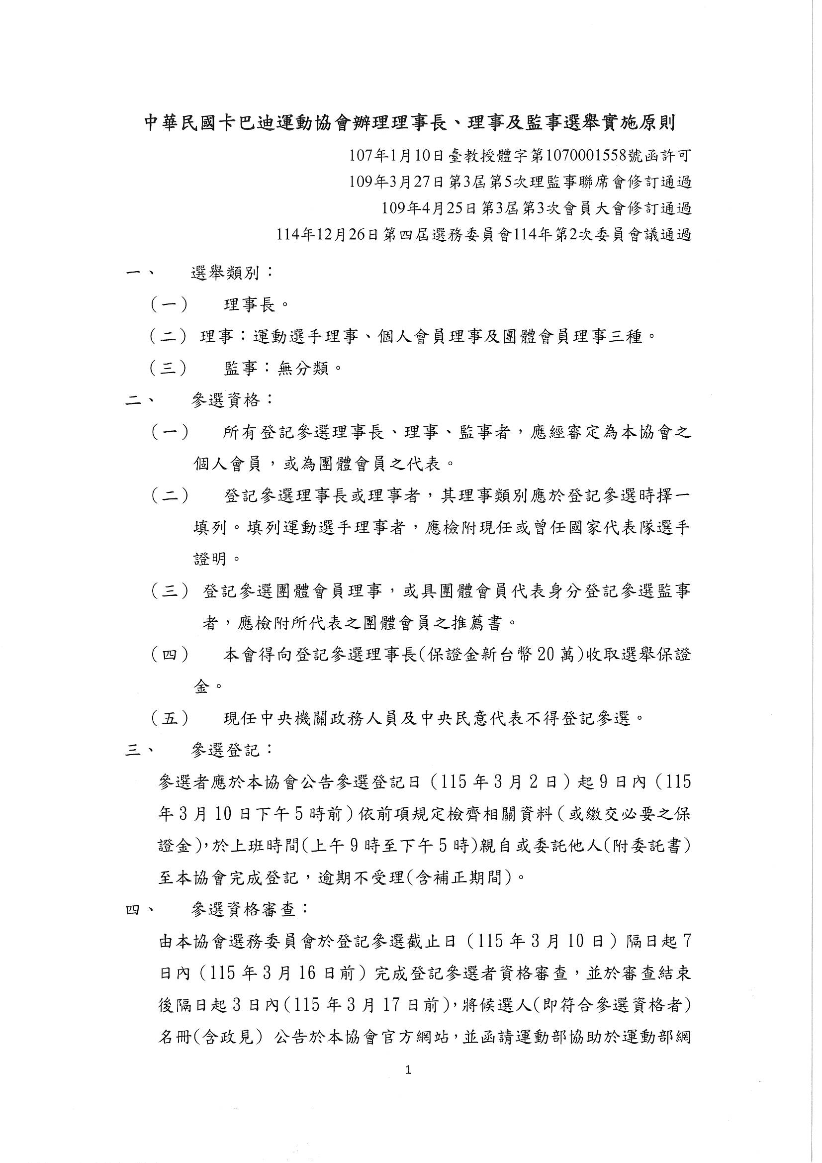
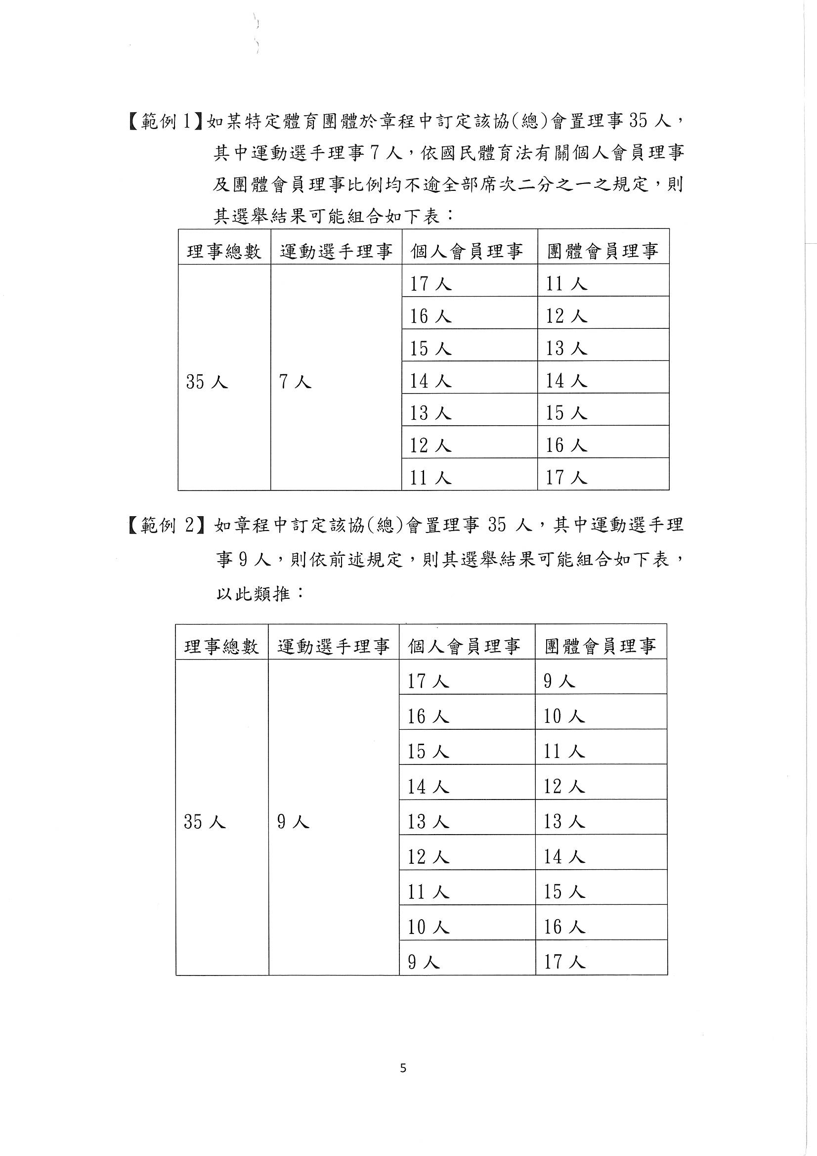
中華民國卡巴迪運動協會辦理理事長、理事及監事選舉實施原則
2026-01-30
中華民國卡巴迪運動協會
中華民國卡巴迪運動協會
台北市中山區朱崙街20號504B室
02-2779-0376
t1998117@ms35.hinet.net
Copyright © 2015 中華民國卡巴迪運動協會 All Right Reserved.